威廉希尔·williamhill(中国)中文官方网站
LANGUAGE
English
中文
首 页
走进WilliamHill中文官方网站
公司简介
williamhill官方网站
发展历程
荣誉资质
合作伙伴
组织架构
WilliamHill中文官方网站产品
有杆成套装备
无杆成套设备
抽油泵设备
配套产品
解决方案
稠油热采类
排水采气井类
排液井类
深井中排量类
联系我们
联系方式
招聘信息
首页
中
En
走进WilliamHill中文官方网站
公司简介
williamhill官方网站
发展历程
荣誉资质
合作伙伴
组织架构
WilliamHill中文官方网站产品
有杆成套装备
无杆成套设备
抽油泵设备
配套产品
解决方案
稠油热采类
排水采气井类
排液井类
深井中排量类
联系我们
联系方式
招聘信息
当前位置:
首页
>
新闻动态
>
公司新闻
>
返回
公司新闻
行业资讯
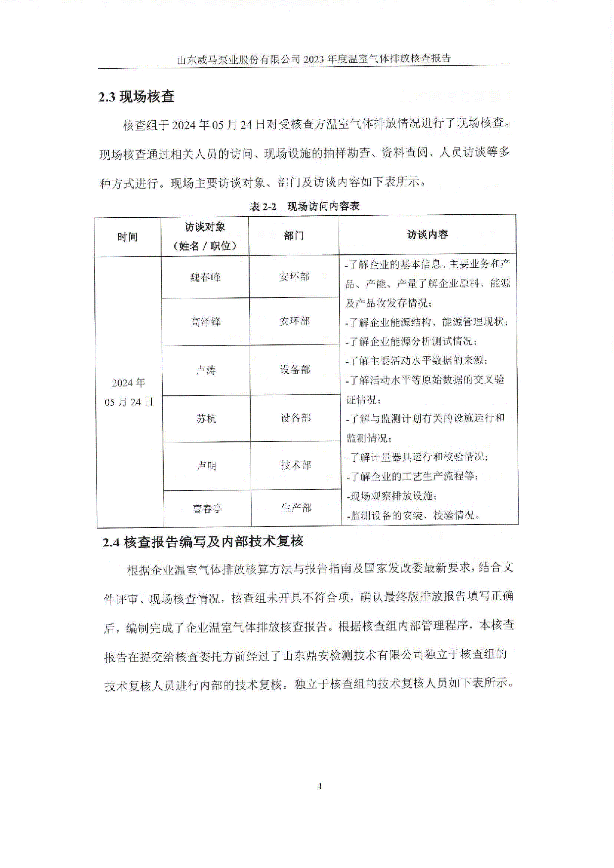
2023年度温室气体排放核查报告
作者:WilliamHill中文官方网站泵业
发布时间:2024-06-17 11:04:36
上一篇
下一篇